首页
部门简介
党建工作
队伍情况
党建动态
技能培训
工种介绍
证书查询
高等学历继续教育
无纸化考试
联系我们
您所在的位置:
首页
>
新闻中心
>
招标采购
> 正文
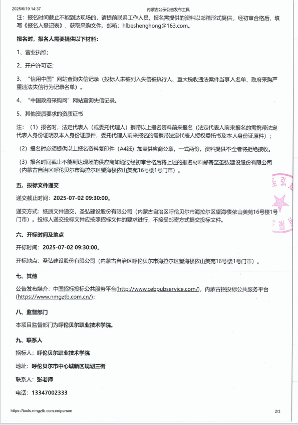
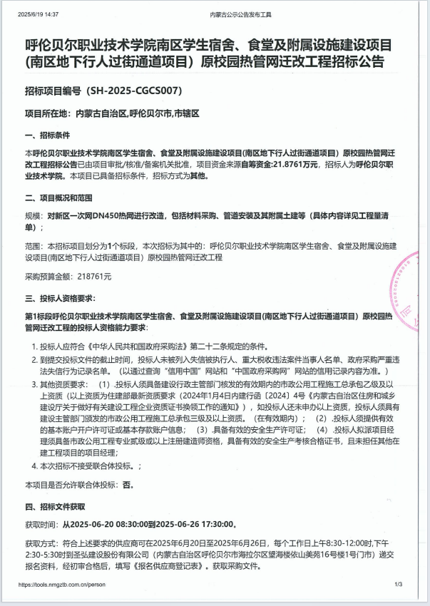
呼伦贝尔职业技术学院南区学生宿舍、食堂及附属设施建设项目(南区地下行人过街通道项目)原校园热管网迁改工程招标公告
部门:采购管理 来源: 日期:2025/6/20 15:09:42 人气:
1072
加入收藏
评论:
0
标签:
本文网址:
http://cyjy.hlbrzy.com/show.asp?id=57861
上一篇:
呼伦贝尔职业技术学院设备采购项目询价结果公示
下一篇:
呼伦贝尔职业技术学院设备采购项目询价结果公示
更多>>
网友评论
发表评论